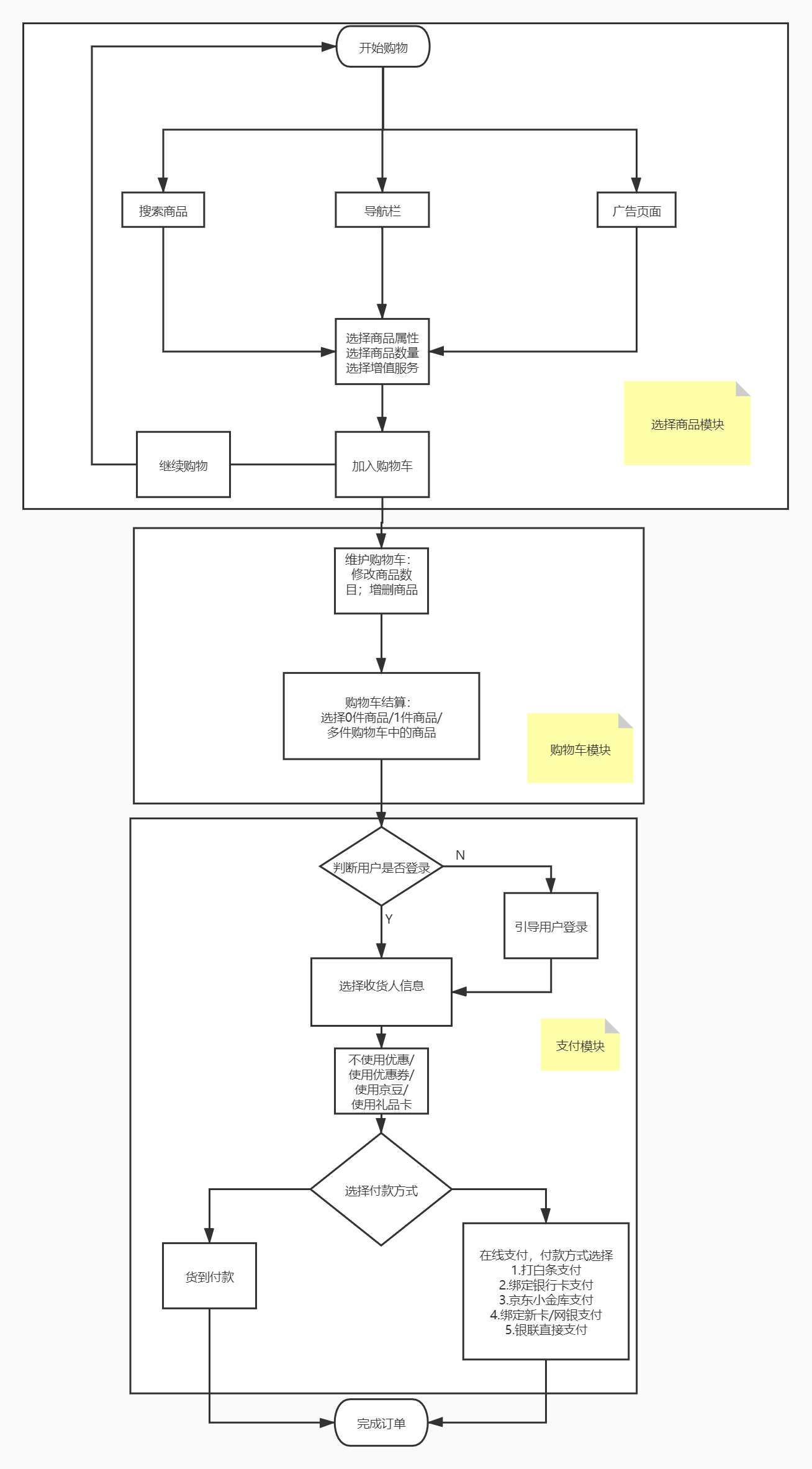
麻烦老师帮我看看,根据现在的京东流程做的粗略的用例设计
来源:7-6 京东购物流程测试用例设计实战【下】--实战用例
weixin_慕勒1172282
2020-04-10




写回答
1回答
-
整体流程没问题,真的实际设计时候还有很多点可以细化。比如京豆使用上就会有商品使用上限,京豆余额限制等等一些边界点等等,同样银行卡支付实际上也有比如信用卡绑定过期,身份证件信息失效等等~
012020-04-12
相似问题
麻烦老师帮我看看,根据现在的京东流程做的粗略的用例设计
来源:7-6 京东购物流程测试用例设计实战【下】--实战用例
weixin_慕勒1172282
2020-04-10




1回答
整体流程没问题,真的实际设计时候还有很多点可以细化。比如京豆使用上就会有商品使用上限,京豆余额限制等等一些边界点等等,同样银行卡支付实际上也有比如信用卡绑定过期,身份证件信息失效等等~
相似问题